如何使用Git管理代码
我深信,独立开发模式下的开发者们是不需要过多操心我们的代码管理的,更不会担心我这一次的合并会不会有冲突? 有冲突了我怎么去改? 代码改乱了我怎么办?之类的问题。
Git的前世今生
代码的版本管理工具有很多,它们从性质上分为:商用与开源,从管理方式上分为:集中式与分布式。商业以BitKeeper为代表,开源首推SVN与Git。而现在Git成为最受欢迎的代码管理工具之一,离不开我们熟知的Linux之父Linus以及全世界为开源工作的开发工程师们的共同努力。
在两个星期之内,Linus用C语言完成了Git的初代版本,一个月之后Linux的源码由Git接管。
Git的快速风靡为开源世界带来的变化,在我们现在的日常工作中深有体现,比如:Github、GitLab、Gitee、GitBook。从命名上看来,我们可以猜测它们都与Git有关,实际上它们都是基于Git。尤其是Github,上面聚集着大量的开源项目,为开源项目提供着免费的托管服务。
一切的一切都让我对开源才是未来这个观点深信不疑。
workflow工作流
既然使用了Git,我们的代码管理还是遵循Git的工作流吧。Git与Linux一样,随处体现着开源项目的无限魅力,让每一个开发者心中都有了一个属于自己的Git或者是Linux,其魅力主要体现在多样性、扩展性。
workflow工作流有以下三种:
- git flow
- github flow
- gitlab flow
Git Flow
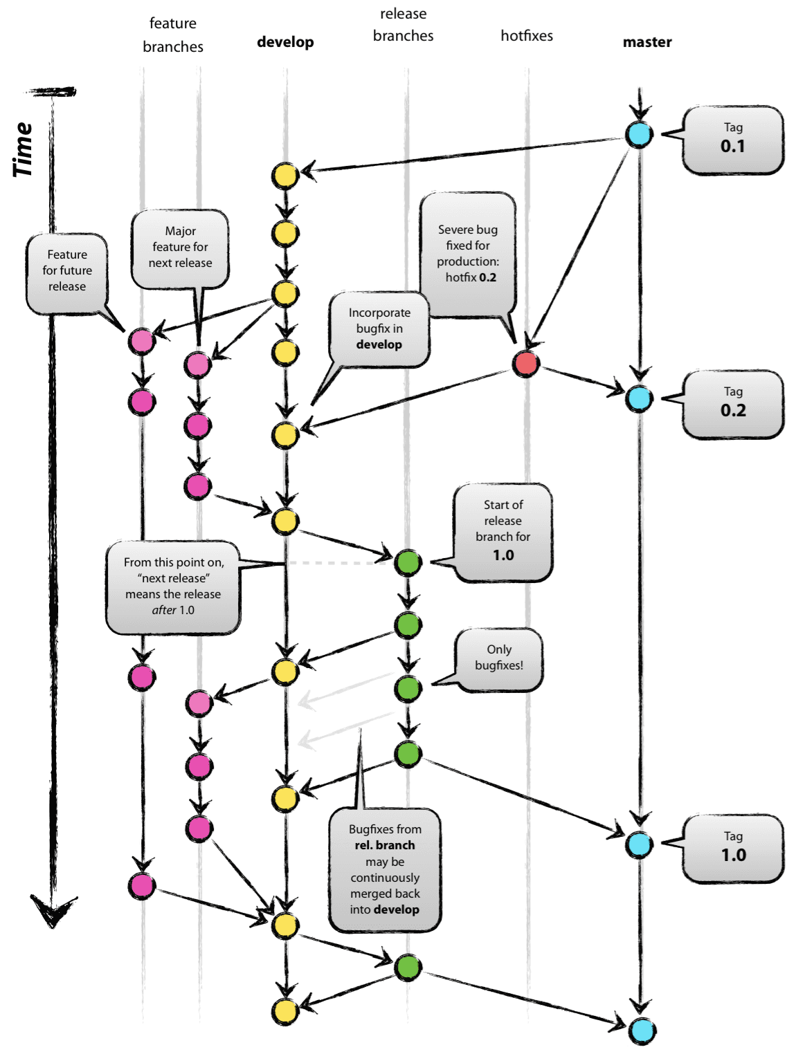
既然在git中存在着多种管理方式,那么每一个团队都需要寻找适合自己团队的代码工作流。我们前端团队选择的是gitflow工作流,其示意图如下:
其特征是:始终保持两个常驻分支,其他分支即为辅助分支,辅助分支合并之后可以随时删除,并不影响其常驻分支。
Github Flow
GithubFlow工作流的管理方式相当特殊,它只有一个分支master,而且受到了保护,有一个专门维护的开发者负责核查合并每一个pr。每一次pr操作之后,设置的github actions自动触发进行CI操作,通过后即可发布relaese版本。
Gitlab Flow
Gitlab Flow工作流是一个混合了GitFlow与GithubFlow特性的新生代工作流,从常驻分支Master和Dev中检出一个release预发布分支,业务代码发布上线之后稳定之后将代码合并入Master分支,并且打上一个Tag版本号。于是我们的代码终于可以配合一些管理平台,快速部署了。
实战GitFlow
现在我们亲手实现一个简单的GitFlow工作流,一起动手吧~~
git branch
git branch -agit branch 可以查看本地的全部分支,git branch -a 可以查看该源上的全部分支,若要查看远程的全部分支可以使用, 如下图所示,前缀以remote/origin开头的即为远程分支名。
git branch -rorigin为当前代码的远程源之一,如果要查看全部源可以使用
# 查询关联源
git remote
#$ origin
# 查询源信息
git remote get-url origin
#$ git@gitlabl.com
由上图可见,我们本地已经有了master分支了,gitflow规范dev分支的上游源只有master,所以我们需要从master分支检出一个dev分支
git checkout master
# parent branch master
git checkout -b dev好啦,现在我们的常驻分支已经全部在我们的工作区啦,现在我们需要管理我们的团队代码啦,我们的前端代码以功能模块区分,新功能以feat-*开头, 其操作如下:
git checkout dev
git checkout -b feat-module-name现在我们组内的一个前端开发人员在feat-module-name下开发一个混合查询功能,另外一个前端开发需要开发一个新增以及编辑的表单,所以他需要从dev检出一个feat-module-form
现在我们以这两个功能作为我们工作流的示范。
开发混合查询的前端工作的效率很高,功能很快就开发完成,通过了内测现在进行到了提测阶段,所以我们需要一个辅助分支test用来配合测试环境。现在我们需要将查询功能合并进入test分支啦。
初始版本的test分支应该由dev分支检出
现在我们将第一个新功能进入测试环境
git checkout test
# 不要使用快速合并
git merge feat-module-name --no-ff现在我们的另一个功能的开发也开发完成啦,也需要进测试分支啦,同理我们合并进入test
git checkout test
git merge feat-module-form --no-ff成功合并的提示并没有如期的出现,反而是出现了一串英文,我们可能不认识全部,但是绝对认识一个单词, 它就是团队开发的口头禅: 卧槽 又冲突了, 没错它就是 CONFLICT, 翻译一下就是冲突
如上图: 是由于我们两个前端在两个分支中同时修改了index.js文件,命令行中也指出了我们冲突的文件位置,那么我们应该怎么修复冲突才算是正确操作呢?
首先不要轻易的选择Accept Current Change / Accept InComing Change / Accept Both Change。
我们必须有相当清晰思路,现在我们是两个新功能先不考虑Bug修复的代码冲突,查看一下冲突代码前后文是否有相关联的代码,再决定怎么解决我们的冲突。
现在我们将模拟代码全部保留, 记住解决冲突之后一定要将冲突文件再次提交,最后才是推送远程。
我们回到测试分支,现在的测试分支有了两个新功能了,我们可以通知测试工程师们,可以跑一下脚本啦,代码已经上测试啦。
经过第一轮功能测试之后,测试工程师们提交了好几个Bug,首先是feat-module-name 有一个条件查询无效,其次feat-module-form 表单重新编辑提交报错啦。
好吧有了bug了,我们再次回到我们的工作分支feat-module-name 处理了bug之后合并测试,feat-module-form 也处理完成了,合并之后推送远程测试分支,进行第二轮测试。这一次测试很顺利,我们的功能通过了测试,我们的代码也要合并进入dev分支啦。
操作与发布测试环境相同,代码成功进入了dev分支。现在我们的测试工程师需要进行回归测试,针对于全部功能点来一次回归。
Git版本回退
但是现在出了一点状况, 我们的混合查询功出问题了,时间上已经来不及了,所以我们选择这一次部署,要移除这个查询功能。
要实现这样的一个功能,就需要使用Git的版本回退指令,Git的版本回退操作,基本上有以下三种:
- reset
- rebase
- revert
那我们一次介绍一下它们对应的操作说明。
1. reset
reset 指令应该是我们日常用到的最多的一个指令,它可以快速撤销已提交到暂存区的文件到工作区 git reset [path],如果指定了文件地址,就只会撤回该文件地址相对应的文件,不指定就会将暂存区文件全部撤回。 如图标红区:
# 回退两个提交
git reset --hard HEAD~~
执行--hard,然后commit之后会将当前指针之后的全部commit舍弃,而--soft不会,在修改commit之后,它仍然会在保留提交的历史记录。
同为reset指令,但是它们的使用情景不相同, 比如:
- 你已经将一次错误修改
commit到了本地暂存区,你已经确认不再需要这一次的代码提交了,可以直接选择--hard丢弃本次commit_id,回到工作区的代码将会是 HEAD~~ 指针的代码 - 你提交了一次错误修改,但是不需要全部丢弃本次commit的代码,只需要改一下再次提交就可以了,那么你可以选择
--soft回到工作区,此时本次HEAD的代码更改仍然存在,修改之后提交,完美。
2. rebase
rebase翻译一下是重定、变基的意思。使用rebase指令我们可以完成一些比较骚气的操作,比如将我们开发分支的全部提交合并为一次指定提交。除了可以合并多次提交丢弃一些无用的提交记录之外,还可以帮助我们将我们的提交历史整个变为一条时间提交线。下面我们分开演示一下:
- 合并多次提交
我们可以去查看一下git rebase的文档,有一个具有交互性的指令git rebase -i
git rebase -i HEAD~~~~我pick了最近的一次提交,将其他的commit 全部改为f后,现在提交已经全部合并进入了pick的top_commit_id了。这样我们可以将我们的功能分支全部管理起来,在合并进入dev分支之前将我们的代码处理的干干净净。
将代码处理干净了,没有多余提交了,我们可以来美化一下我们的master以及dev分支上面的历史提交记录啦。
在开始之前我们查看一下官网的描述, 关键的流程图已经做出了标记,如下图:
上图的表达的意思是在E节点检出了一个分支,功能开发完成之后merge进入master分支就会有一个分叉,而使用了rebase之后,将原A、B、C节点隐去,将A'、B'、C'直接合并到master分支的G提交后。结合节点图二,表达的是如果两个分支中同时存在一个相同提交,变基之后原节点被隐藏,改为该节点副本,其他提交依次拼接到master最近一次提交。
操作一下,这个时候我们需要格式化一下我们的log日志,试一下吧。
git log --graph --pretty=oneline进入主题,我们直接进入变基操作,看我操作
# 先回到dev 分支进行一个检出
git checout -b feat-module-rebase
# 修改文件之后提交
git add .
git commit -m'feat(index): create rebase flag'
# 进入 feat-module-rebase 分支后立即进行变基
git rebase dev
git merge feat-module-rebase我们分别看一下变基的feat-module-name分支与未变基的feat-module-form分支
由图上可以看出,我的rebase操作是基于dev分支,所以feat-module-name以及feat-module-form 两个分支的提交全部合并到了dev分支上,它们没有了分叉,是一条笔直的直线。
rebase 操作与reset操作都会改变仓库的提交记录,对日志都是毁灭性的打击,所以这个指令是不太推荐使用的。
3. revert
revert操作其指针永远是前进的,其翻译是反转,它只会生成一个全新的commit去假回退对应指针, 修改之后提交其历史提交记录不会更改,不会像 reset --hard 直接移除提交记录,而是与 reset --soft 类似,所以它的操作永远是安全的,我们对于远程仓库的管理比较推崇 git revert
让我们来试一下revert操作吧,我已经提前准备好了三次提交,如下如,我们将每一次的提交标记清楚:
现在我认为第一次提交有错误代码,我需要注释它,操作如下:
```bash
git revert HEAD~~
```没想到吧,报了一个冲突,没关系前后多次版本的提交有冲突是很正常的,修复之后提交,然后再次执行一次revert操作,可以看下面的历史记录,多次以First为基准进行revert操作,修改之后提交,会有一条新的commit提交记录,所以它的指针永远是向前走,以此来达到一种反转效果的回退。
Revert还可以执行一个骚操作,我们Revert了一次,达到了移除指定commit_id的操作,现在推迟发布上线,已经有时间去改了,我又需要将commit_id 的操作加上去。我们可以执行对一个Revert执行一次Revert,将指定的反转再一次反转,这样我们的代码不就还原啦。操作如下:
```bash
git log --oneline -10
# 查找全部提交记录, 找出其中的需要revert的revert_id
git revert revert_commit_id
```执行之后查看一下代码,如果顺利的话,指定revert_commit_id的提交应该已经还原了。
线上问题
相当不巧,现在线上出现了一点点小问题,需要紧急修复一下,按照规范,我们需要从dev分支检出一个新的分支以hotfix-*命名。操作如下:
git checkout dev
git checkout -b hotfix-form代码修复完成之后我们按照提测流程,将代码再次合并入test分支测试,测试环境通过后代码进入dev分支,这一次的代码将在预发布环境再次测试,预发布环境测试通过后紧急部署到生产环境。
一个完整的gitflow工作流到此就已经闭环,在多次流程之后,各个团队的测试通过的功能代码就已经全部进入了dev分支。而未通过测试功能代码依旧停留在test分支上,我们可以在预发布决断这一次迭代需要发布哪一些功能,因为我们可以在dev分支合并选择需要的功能分支的代码。
注意:
1. 以master分支为主分支,受到分支保护,不允许任何人提交,由专人维护
2. 全部分支以dev分支为上游源
相关文章:
Git协同与提交规范(蚂蚁金服前端九部)
Rebase(变基)(跟着廖雪峰学习Git)
Rebase变基(Git官网)
为什么变基操作是危险的?














